DBop Drum Machine Schematics

All


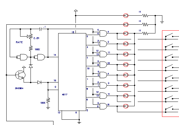
Sequencer

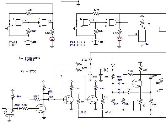
Straight out of those PerSyn articles in Radio Electronics. I used a electronic switch (the "CMOS Cookbook") to supply the hi/lo voltage to start/stop the clock driving the counter. The counter counts from 0 to 7 and resets. The clock also gates the 4081 AND gates making sure the output goes off before turning on again. I think the original article used 4011 NAND gates and then 4049 inverters.


Pattern Switches


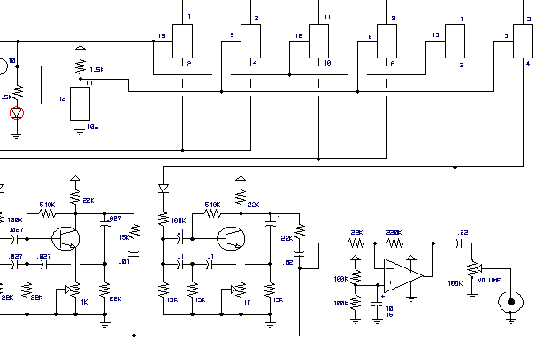
Generators & Switches


Mixer & Generators